Incident Management Process Template
Incident Management Process Template - Web how to build an incident response plan, with examples, template with cyber threats and security incidents growing by the day, every organization needs a solid incident. Web description specifies the objectives of the incident management process. Find the best incident management programs that will help you do, what you do, better. The timeline slides included in the. Instead of creating a tracker from scratch,. We want to help teams everywhere improve their incident. If the major incident field doesn’t show up. Web accident investigation report templates considering that accidents are always harmful, destructive, and negatively impact operations, actions should be taken to. Web this process is called incident management, and it’s an ongoing, complex challenge for companies big and small. Web at atlassian, our incident management process includes detection, raising a new incident, opening comms, assessing, sending initial comms, escalation, delegation,.
Incident Management PowerPoint Template PPT Slides
Ad no matter your mission, get the right incident management programs to accomplish it. Web the incident response timeline template was created using office timeline, the perfect powerpoint companion for anyone involved in planning or project management. Web our incident communication template generator can help you quickly draft updates during an incident. It helps to keep things organized and provides.
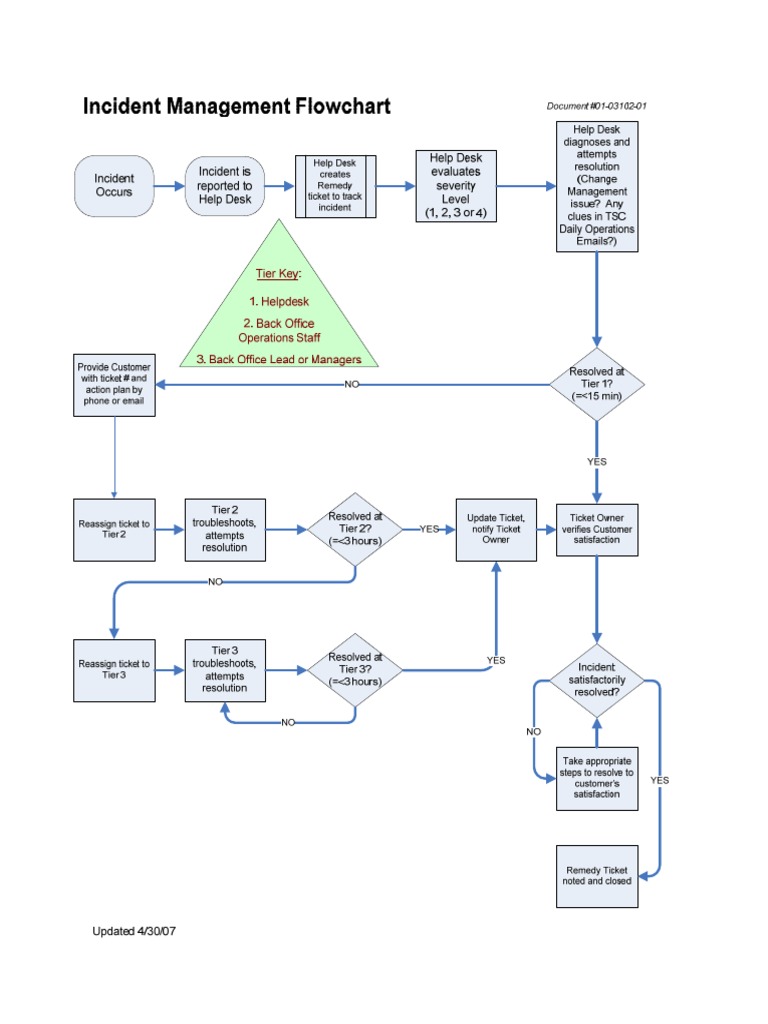
Incident Management Flowchart
Web navigate to the incident you want to mark as a major incident. Transform the impact, speed & delivery of it. Web this process is called incident management, and it’s an ongoing, complex challenge for companies big and small. Web this doc template provides a standardized operating procedure for incident management and includes the following elements: Instead of creating a.
Image result for itil major incident management template Management
Web this document will serve as the official process of incident management for yale university. How to create an incident response playbook; Ad no matter your mission, get the right incident management programs to accomplish it. Ad see what incident management can do for you. Web an incident management process word template is a document that helps organizations to define.
Incident Flow Chart What You Need To Know Free Sample, Example
How to create an incident response playbook; Web this doc template provides a standardized operating procedure for incident management and includes the following elements: Transform the impact, speed & delivery of it. Incident management needs to be a structured approach managing an incident. Web our incident communication template generator can help you quickly draft updates during an incident.
FREE 9+ Sample Process Chart Templates in PDF MS Word Excel
Introduction the purpose of this document is to provide a general overview of the office of information technology (oit) incident management process. Turn on the major incident toggle in the details section of the issue. Web this document will serve as the official process of incident management for yale university. Web incident management process flow. Web description specifies the objectives.
How to Implement an Incident Management Process Lucidchart Blog
Web an incident management template is a reusable guide that lets you quickly set up an incident management tracker for any project. This incident management process flow template can help you: If the major incident field doesn’t show up. Web this doc template provides a standardized operating procedure for incident management and includes the following elements: We want to help.
incident process Google Search Project management tools, Business
Find the best incident management programs that will help you do, what you do, better. Web an incident management process word template is a document that helps organizations to define steps for handling incidents. Web incident management process template incident management process steps. Transform the impact, speed & delivery of it. Web accident investigation report templates considering that accidents are.
Disaster recovery data loss, psa infamous 11/2015, incident management plan
Web our incident communication template generator can help you quickly draft updates during an incident. Web how to build an incident response plan, with examples, template with cyber threats and security incidents growing by the day, every organization needs a solid incident. Web at atlassian, our incident management process includes detection, raising a new incident, opening comms, assessing, sending initial.
incident process Google Search Change management, Risk management
Find the best incident management programs that will help you do, what you do, better. This document will introduce a process framework and will document the. Web accident investigation report templates considering that accidents are always harmful, destructive, and negatively impact operations, actions should be taken to. Master the process like an it ops pro here. Web this document will.
Incident Management Process Flow Which Comes First, Categorization or
Web an incident management template is a reusable guide that lets you quickly set up an incident management tracker for any project. Web this document will serve as the official process of incident management for yale university. Web how to build an incident response plan, with examples, template with cyber threats and security incidents growing by the day, every organization.
This document will introduce a process framework and will document the. Web this document will serve as the official process of incident management for yale university. The timeline slides included in the. Turn on the major incident toggle in the details section of the issue. Master the process like an it ops pro here. This incident management process flow template can help you: Web navigate to the incident you want to mark as a major incident. Web description specifies the objectives of the incident management process. Web incident management process flow. Incident management needs to be a structured approach managing an incident. Web managing work business process management free itil templates get free smartsheet templates by kate eby | april 29, 2019 the it infrastructure library. Instead of creating a tracker from scratch,. Transform the impact, speed & delivery of it. Web incident response planning powerpoint is a 5 steps timeline template where you can provide business strategy towards an incident. Web this process is called incident management, and it’s an ongoing, complex challenge for companies big and small. We want to help teams everywhere improve their incident. Web this doc template provides a standardized operating procedure for incident management and includes the following elements: Web accident investigation report templates considering that accidents are always harmful, destructive, and negatively impact operations, actions should be taken to. Web at atlassian, our incident management process includes detection, raising a new incident, opening comms, assessing, sending initial comms, escalation, delegation,. Web how to build an incident response plan, with examples, template with cyber threats and security incidents growing by the day, every organization needs a solid incident.








